.
.
Mis 6 axiomas vitales:
.
- El Sentido de la Vida es Darle a la Vida un Sentido. Ese Sentido también incluye afirmar que la Vida no tiene Sentido.
.
- Verdad empírica (hasta ahora): Por el 3er Principio de la Termodinámica, las moléculas no pueden alcanzar el 0 absoluto salvo en el infinito. Esto significa que siempre están en movimiento, ergo, se cumple la intuición de Heráclito:
.
.
«Todo fluye». Panta Rei.
.
Eso implica que nuestra identidad como sujetos está permanentemente mutando, de igual forma que las células de nuestro cuerpo se renuevan por completo cada N años: en cada instante somos Otro Yo. Vivimos en una permanente Paradoja de Teseo. Aferrarse a quiénes «somos» o a quiénes «son» los «Otros» es una soberana y fútil pérdida de tiempo. Brootal.
.
- «Sólo sé que no sé nada» <- – «y hasta en esto podría estar equivocado», añado yo.
.
- En las Paradojas está la Verdad. Óscar Wilde dixit.
.
- El que sabe no habla. El que habla no sabe: pero puede cantar «California Blue», bailar el Moonwalk, esculpir Apolo y Dafne, componer la Misa en Si menor, pintar «Trigal con cuervos» o escribir un blog.
.
- Amor Fati. tito Niche. «Llega a Ser quien Ya Eres.» Píndaro.
.
FIN.
.
.
En esta entrada voy a tratar de transmitir lo que he apreHendido durante los casi 20 años que han pasado desde que tuve mi Experiencia con hongos psiquedélicos, que dividieron mi Vida axiológicamente en dos.
El José de antes y el José de después. Obviamente lo apreHendido no me lo escribieron los hongos literalmente en un papelito. No. Ha sido el fruto de muchas reflexiones, de muchos paseos «vagando» sin estar perdido, de muchas conversaciones con personas interesantes, de mucho disolver y de mucho coagular.
La Enseñanza central está —para mí— en la Kábala. Kábala significa, literalmente, «lo recibido». Y ya está, no hace falta saber más. Ni sephiras, ni senderos, ni Mundos… Nada. Es suficiente con saber que Kábala significa «lo recibido» para tirar del hilo y sacar todo lo demás.
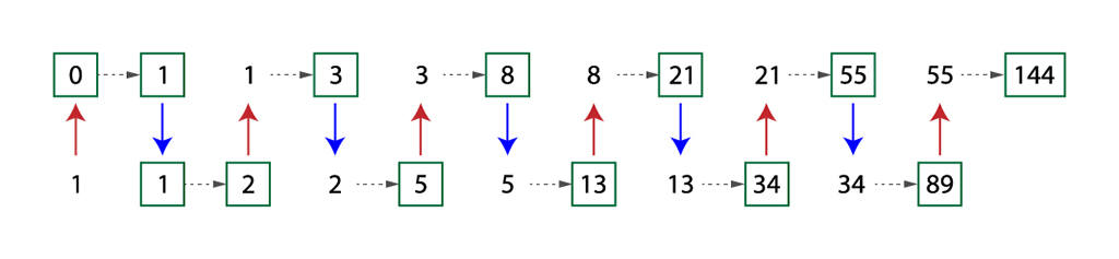
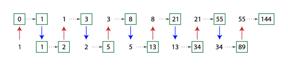
A mí este «insight», «darme cuenta», «iluminación repentina» o como se quiera llamar, me sucedió viviendo en Londres. Por aquel entonces había tenido una intuición profunda de que el «Secreto» de la existencia se encontraba en la secuencia de Fibonacci o Divina Proporción (proporción áurea… etc.)
En la cama, mientras escuchaba un disco de Frank Sinatra (Live at the Sands) y, como en duermevela, iba fijándome en la forma que tenía Sinatra de cantar y contar chistes, como «devolviendo» en una suerte de «respiración» la energía que recibía del público y haciéndola circular de vuelta con más canciones y más chistes…
¡Entonces de repente pegué un bote! ¡JODER, claro! Me dije: la secuencia de Fibonacci siempre se ha construido en HORIZONTAL, pero… ¿qué pasaría si la colocamos en VERTICAL???
Y lo que me di cuenta de que pasaría fue esto:
.
.
.
La secuencia comienza con el 0 y el 1.
Ahí está el meollo de TODO: las dos polaridades, los opuestos complementarios, luz/oscuridad, bien/mal, blanco/negro……….
0 = femenino, grial, yin, … etc. etc. etc.
1 = masculino, espada, yang, … etc. etc. etc.
En el Principio (bereshit en la Biblia) tendríamos que visualizar el 1 metafóricamente hablando como el «Todo» increado, la «LVX»… y el 0 como el «vacío» más absoluto, la «Nada».
Esto es una METÁFORA; ok? No quiere decir que fuese «literalmente» así. Bien. En el Principio, Dios (sea la palabra Dios lo que sea hacia lo que apunta, que yo NO LO SÉ …), contenido en el TODO, lo tiene «Todo» pero se siente SOLO.
Decide entonces DARSE, proyectar toda su «LVX» todo su «Agape», todo su «AMOR» hacia El Otro. Y ese Gran Otr@ RECEPTIVO (= el CERO, FEMENINO, GRIAL, YIN…), se CREA a medida que se lleva a cabo la ACCIÓN. El símil más cercano que se me ocurre es el de Machado cantado por Serrat: «Caminante no hay camino, se hace camino al andar.»
.
.
En el Principio fue la ACCIÓN.
.
Goethe metiéndole gol por la escuadra a San Juan 1:1, en el Fausto
.
Cuando apreHendes que eso es así, observas que, tal y como los hindúes intuyeron hace ¿10.000? años con el Prana,
.
.
.
.
.
TODO RESPIRA.
.
Inspirar. Expirar. Poner ATENCIÓN. E ya.
Lo jodido de sacar de paseo la palabita «Iluminación» (herético término cuando sale en cualquier conversación y que —para mí— no es más que un ¿permanente? DARSE CUENTA a cada instante de que Eres quien ERES) es que, por MITIFICARLA la hacemos más inaccesible. Y no es que sea súper accesible: es que ES lo que ES TODO EL RATO. Es IM-PO-SI-BLE no estar Iluminado a cada instante: sólo hace falta
.
DARSE CUENTA de que no hay NADA de lo que DARSE CUENTA…
.
JURO que ES VERDAD, o al menos, que ha sido/es EXPERIMENTADO por mí, procuro no hablar de lo que no sé, para no meter la gamba más de lo que suelo y JURO que no estoy tratando de escribir el típico galimatías para dármelas de Ilumiñao como hacen el 99.99999999995% de los guruses del gurugú de a 600 euros el retiro místico en paradisíacos bungalows + copichuela de Ayahuasca incluida…
.
…¿Te da cuénnnnnnn?
.
.
.
.
.
.
p.d.: a vosotros a lo más mehól no os lo parecerá, pero considero esta una de mis mejores entradas EVER. Ahora váis y lo cajcais.
.
.
.
Descubre más desde Sé y Haz.
Suscríbete y recibe las últimas entradas en tu correo electrónico.








Comentarios recientes